304永利集团

招生工作

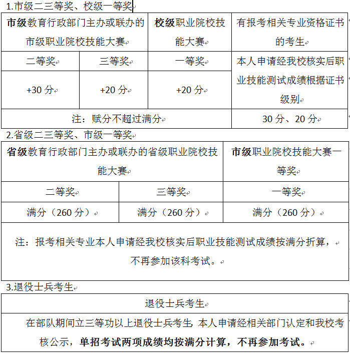
2023年单招赋分政策是什么?

2023-03-15  点击:[]

退役士兵、有免考科目和赋分的考生,须在2023328日后于公司招生网下载并填报相关申请表,和相关证书图片于4117时前一起发至邮箱hbzyzsc@126.com。请申请通过的考生于单招考试当天持相关证明材料原件到公司招生处(樱花园校区南门东门岗)核验,联系电话:0392-3352516


上一条:近两年单招拟录取分数线是多少? 下一条:2023年招生咨询及联系方式?

关闭

版权所有:中国·304永利(集团有限公司)-官方网站 

地址:鹤壁市淇滨区朝歌路5号 邮箱:jybgs1216@126.com  

电话:0392-3330862  招生电话:0392-3352516  0392-3350219 邮编:458030